首页
新生入学试查询
入学试考生编号与成绩查询
新生专区
认识培华
办学宗旨与理念
培华校训
培华校歌
校园导览
课室分布图
校园景观
培华行事历
行政单位
学校行政架构
董事会阵容
师资阵容
华文科
数学科
国文科
英文科
理科
商科
史地科
美设科
电脑科
体育科
烹饪科
辅导科
校园活力
校园新闻
校务通告
联课活动表格资料
校园活动
培华简讯
活动照片与视频
培华独中运动会
升学资讯
升学资讯
新生专区
新生专区
更多资讯
联络我们
Google Classroom
校内电子点名
培华校内网盘
我有话想说
奖助学金
奖助学金
反馈
反馈
爱校于心 荣校于行 | 乐教 爱学 成就每一个孩子 | 学校办公时间:星期一至星期五:上午8时至下午4时,星期六:上午8时至中午12时
利丰港培华独中 校园活动
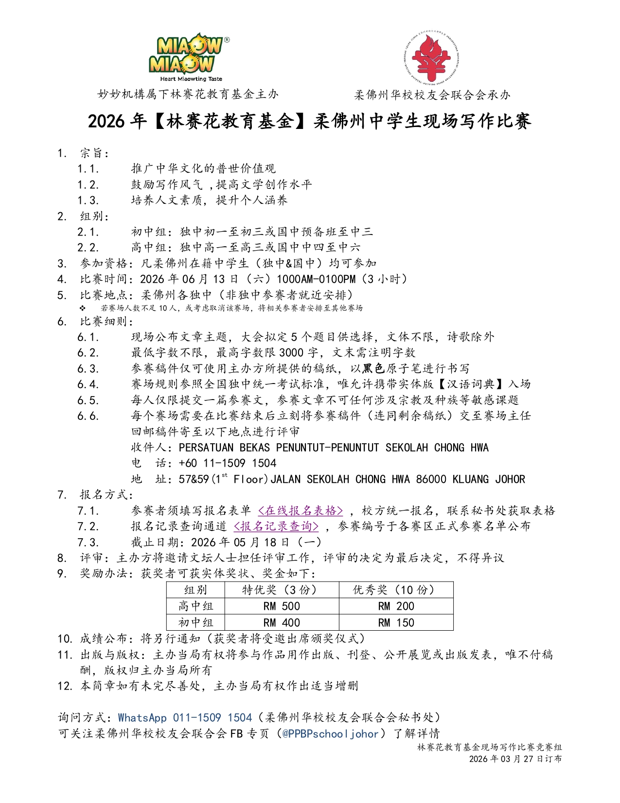
2026年【林赛花教育基金】柔佛州中学生现场写作比赛
返回校园活动主页
培华情报
校园通告
校园新闻
校园活动
新生专区
联络我们
培华情报
联系我们
地址:PEI HWA HIGH SCHOOL
53, Jalan Serom, Sungai Mati, 84400 Tangkak, Johor, Malaysia.
学校行政办公室:06-9751032
学校行政手机:+6011-56933032
董事部:+606-9756944
宿舍:+606-9752209
电子邮箱: peihwa@peihwahs.edu.my
学校位置
All Right Reserved © Pei Hwa High School.